Skip to content

防水先鋒-綠的塗裝工作室

善用高端塗料.打造無漏居.服務專線:0968-904999新竹以北

  • 首頁
  • 公司/設備
  • 工程項目
  • 施工產品
  • 服務流程
  • 色卡
  • 作品
  • 聯絡我

市場壁癌施工法的優劣比較

11/18/201901/27/2025looogji

壁癌 處理 璧癌

Post navigation

← 璧癌治理新技術
根治璧癌的有效措施 →

各工項訊息

長效型防水
混凝土深層滲透防水劑DPS
什麼是CCCW防水材?
CCCW和DPS的分別與應用
矽酸質運用於防水作用與性能
水泥基防水材國外文獻評價
超性能防水
綠的塗裝工作室抓漏工法
KOSTER siloxant
KOSTER facade cream
KOSTER 21
KOSTER nb1 grey
永久性防水
聚脲是什麼
地表最強的塗料-聚脲
聚脲塗層測試
現代防水選擇聚脲的理由
永久性防水
璧癌根治
根治璧癌的有效措施
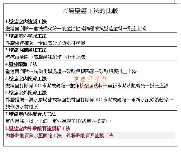
市場壁癌施工法的優劣比較
璧癌治理新技術
壁癌根治工法
建築牆體最佳保護方式
結構補強
混凝土劣化的危害
混凝土耐久性影響因素探析
混凝土常見的缺陷與修護
牆面有大裂縫或鋼筋外露務必進行結構補強
老舊屋混凝土劣化的隱憂
外牆防水
外牆防水完工的測漏試水法
磁磚外牆什麼時候需要保養
新完工磁磚牆是否需要施做防水?
老舊磁磚外牆屋防水修繕的評估與建議
外牆透明防護塗料選擇重點
磁磚外牆屋防水修繕的工法與建議
仿石漆
仿石漆是什麼?
仿石漆具有天然石材的質感
仿石漆有哪些缺點?
讓仿石漆更具質感-槽線美學
外牆拉皮
外牆拉皮的另類選擇工法
外牆拉皮飾面材的選擇
防水先鋒-外牆拉皮施工法
綠建築塗裝
牆璧透氣是重要生活指標
應用指標與依據
打造透氣會呼吸的牆壁
珪藻土全方位施工法
行業新聞
正確的防水觀!
水塔之內櫬塗料多久施作一次?
優質的房屋與建築如何看
老舊屋混凝土劣化的隱憂
管委會屋頂公設修漏省錢工法
建築物外牆安全診斷檢查 內政部防水施工規範

漏水事新聞

住戶之間漏水問題,簡易法庭判決全文
漏水注意事項
屋頂漏水告管委會,逆轉勝?
房屋漏水案件之相關裁判
公寓大廈的房屋漏水由誰負責?
建築物外牆安全診斷檢查
內政部防水施工規範

標籤

krystol 仿石漆 填縫材 壓克力防水材 外牆上色 外牆塗裝 外牆安全診斷 外牆拉皮 外牆防水 室內防水 屋瓦上色 屋頂防水 屋頂防水工程 得利塗料 德國巴斯夫 手工聚脲 抓漏 抓漏工程 抗污自潔 新聞 施工規範 氟碳漆 水塔防水 滲透結晶 漏水 璧癌 石材防護 石頭漆 矽酸質防水材 磁磚防水 磁磚防護 結晶防水 結構補強 綠屋頂 聚脲 藝術塗料 行業新聞 補強 補強材 透氣塗層 防水塗料 防水 施工 防水材 隔熱 隔熱塗料

分類

工程連結
 

手塗式聚脲工程-綠的塗裝工作室
外牆光觸媒自潔工程
璧癌滲漏水專業工程
綠建築外牆防水隔熱工程
奈米光觸媒工程
奈米玻璃隔熱塗料節能工程
珪藻土藝術塗裝工程
水塔蓄水池防水翻新工程

2025 年 12 月
一 二 三 四 五 六 日
1234567
891011121314
15161718192021
22232425262728
293031  
« 11 月    
Copyright © 2025 防水先鋒-綠的塗裝工作室. All rights reserved. Theme: Radiate by ThemeGrill. Powered by WordPress.